8月26日,竹溪縣發展和改革局在竹溪政府網發布2024年秋季全縣各級各類學校收費項目標準公告,詳情如下:
2024年秋季全縣各級各類學校收費項目標準公告
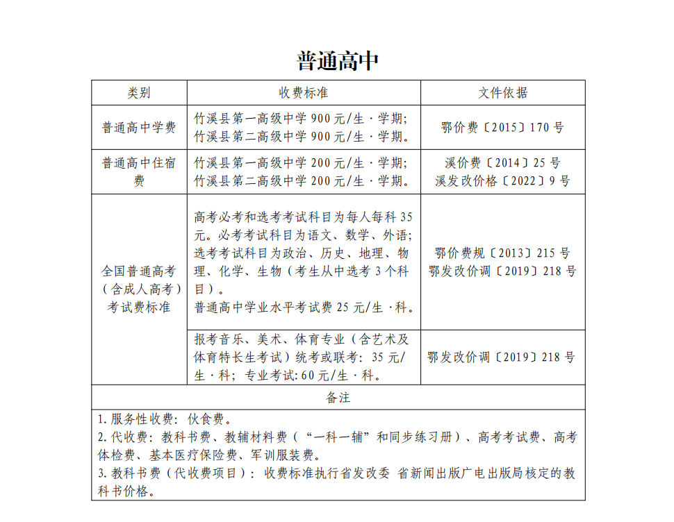
為進一步規范教育收費行為,切實維護學校和學生的合法權益,縣發改局對2024年秋季我縣各級各類學校教育收費項目、標準以及相關政策等進行集中公示(具體的收費項目和標準見附件)。
全縣各級各類學校要嚴格執行收費公示制度,并在招生簡章、入學通知書、校園公示欄、學校網絡平臺等顯著位置常年公示和更新收費項目、標準、服務時間、課程內容、減免政策等,費用收支動態公開,主動接受學生、家長和社會監督。
全縣各級各類學校要進一步增強政治責任意識,要把嚴格執行教育收費政策作為遵守政治紀律、政治規矩的重要體現,確保國家政策和收費紀律落實到位。要強化規范收費的法規意識,嚴格執行教育收費公示制度。要繼續加大教育亂收費查辦力度,對教育違規收費行為實行“零容忍”,發現一起、查處一起,絕不姑息,決不允許搞“下不為例”。
監督電話:
縣發改局:2733607
縣市場監管局:12315
竹溪縣發展和改革局
2024年8月26日















