2025年的第一波科技震撼,中國人工智能新星學霸級AI——DeepSeek。

近期,DeepSeek頻頻登上熱搜,你是否也被它刷屏了?

DeepSeek是一款功能強大的人工智能軟件,它具備深度思考、聯網搜索、拍照識字和文件上傳等多種功能。DeepSeek能夠理解復雜問題并提供精準解決方案,支持自然語言交互,使用門檻低。其在知識問答、長文本處理、代碼生成和數學能力等方面表現出色。

那么問題來了當DeepSeek遇見竹溪會,碰撞出怎樣的火花,快來一起看看吧。
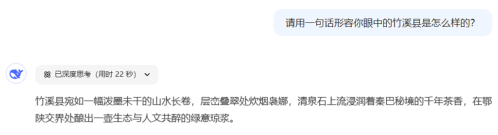
一句話形容竹溪

文字內容來源于AI,僅供參考
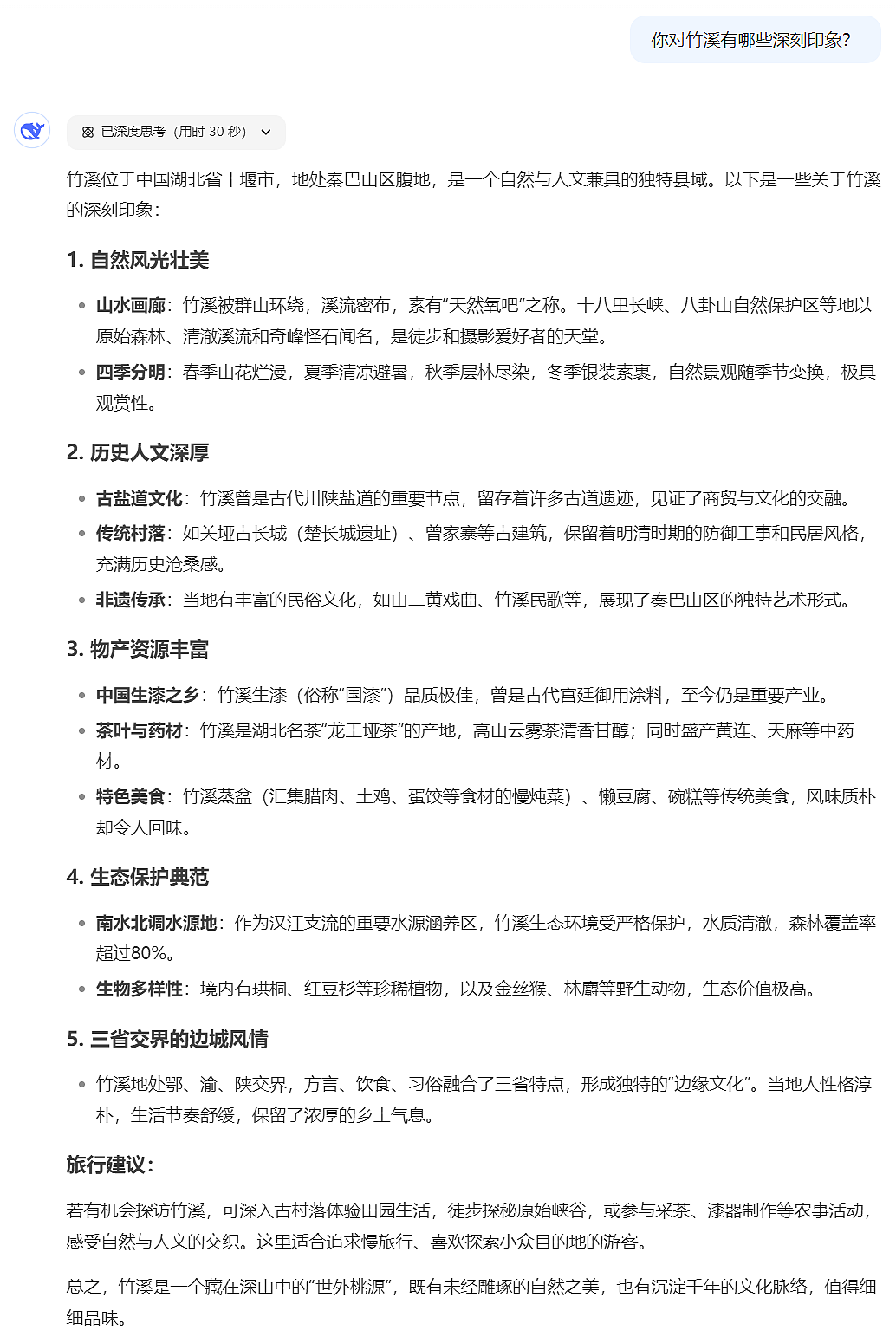
對竹溪的深刻印象


文字內容來源于AI,僅供參考

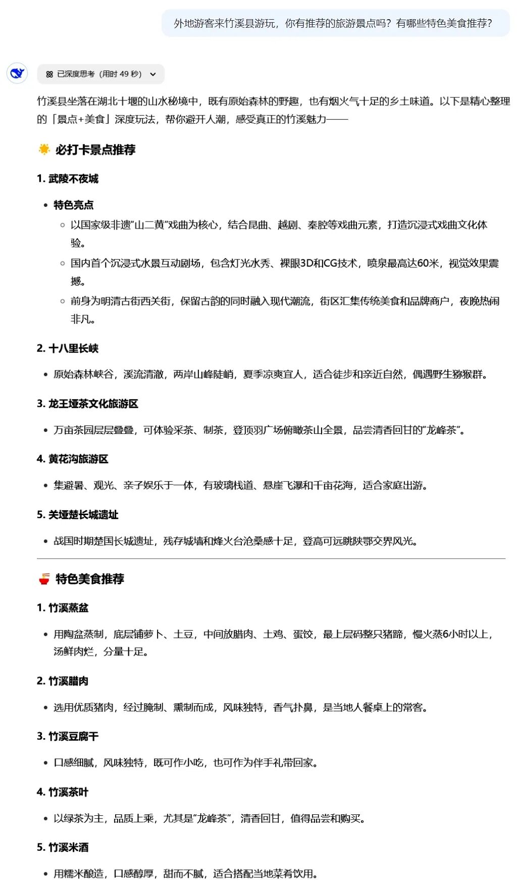
推薦景點、特色美食

文字內容來源于AI,僅供參考
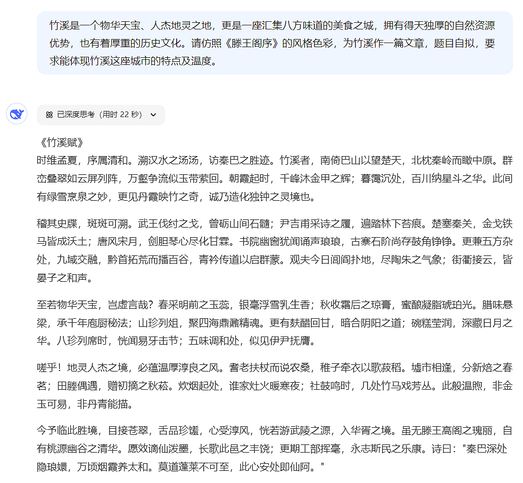
為竹溪作一篇文章

文字內容來源于AI,僅供參考
不得不說DeepSeek真的很懂竹溪啊!
人工智能為我們打開了解世界的一扇窗戶,但觸摸世界、感知世界還是需要走出家門。新的一年歡迎大家來竹溪游玩喲。











